首页
产品设备
废气处理设备
焊接烟尘处理设备
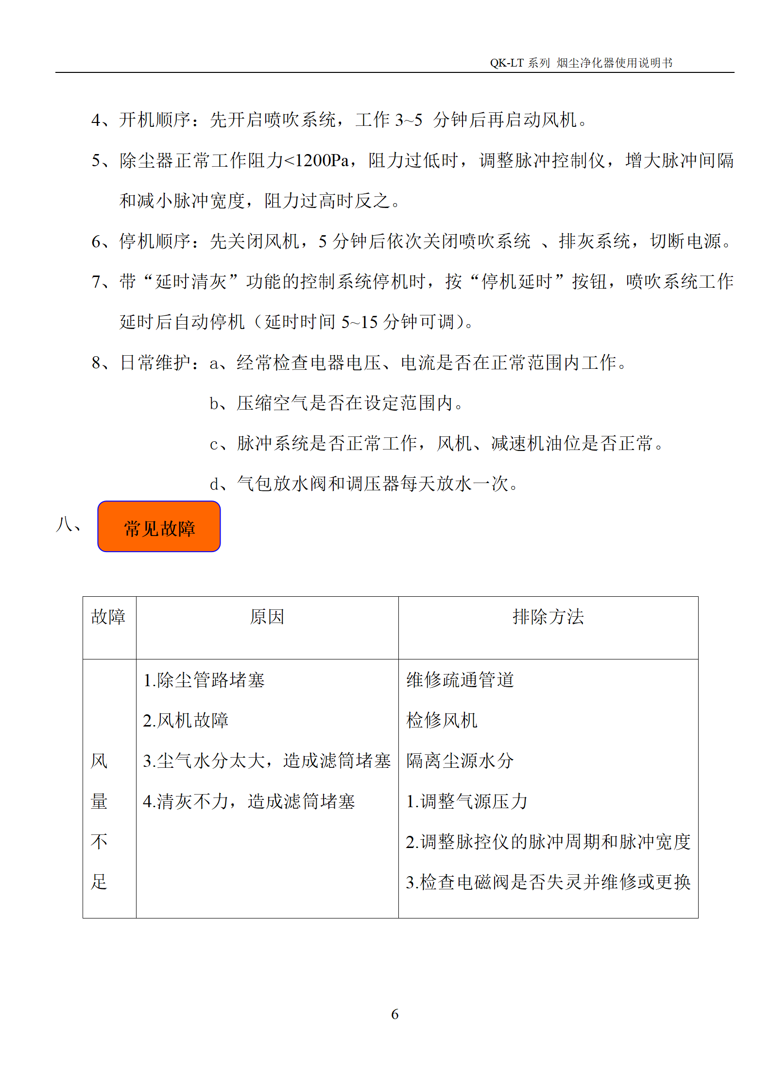
油烟净化器
无烟净化烧烤车
布袋除尘器
活性炭吸附箱
喷淋洗涤塔
中央除尘焊接烟尘净化设备
脉冲滤筒除尘器
烧烤净化炉
水电复合净化烧烤车
脉冲式布袋除尘器
工程案例
新闻动态
公司动态
行业洞察
关于我们
联系我们
EN
首页
产品设备
废气处理设备
焊接烟尘处理设备
油烟净化器
无烟净化烧烤车
布袋除尘器
工程案例
新闻动态
公司动态
行业洞察
关于我们
联系我们
返回
脉冲滤筒除尘器
上一篇
中央除尘焊接烟尘净化设备
下一篇
没有了!
推荐新闻
2026-05-13
环保+烧烤,未来的生意逻辑正在改变
2026-05-13
一台设备,决定烧烤店能不能长久
2026-05-13
无烟烧烤设备为什么突然火了
2026-05-12
烧烤油烟投诉不断,问题出在哪
2026-05-12
做烧烤不考虑环保?以后只会越来越难